融商动态

  • 服务热线:010-65218649
  • 服务邮箱:ZCRS@zhongcairongshang.com.cn
中财融商2024年度大事记
发表时间:2025-01-28     阅读次数:     字体:【

2024年,是中财融商(北京)资本管理有限公司(以下简称“中财融商”)深耕政府产业引导基金行业的第9年。

这一年,金融行业继续深化改革,多条政策强调壮大长期资本、耐心资本;创投17条、1号文更为政府投资基金的管理运营指引了发展方向,积极推动行业成为发展新质生产力的关键力量。

image.png

这一年,中财融商砥砺前行,秉承‘专业、创新、责任、共赢’的核心理念,坚定不移打造「政府产业引导基金体系」4.0版本,凭借丰富的行业资源以及专业投资策略,公司在管基金规模增加至近500亿元,业务范围遍布全国14个省市及地区。

岁序更迭,新程再启。值此2025年春节来临之际,特对公司2024年大事件进行总体回顾,以期继往开来、续写新篇章。

Part 1|15支基金成功备案

2024年,中财融商在管的15支基金,顺利完成中国证券投资基金业协会备案登记,正进入投资管理期,累计金额超50亿元。其中,绩溪开塬基金、扬州巴山融商基金、东源县启源基金三支规模均达10亿元以上。image.png

此外,公司还根据产业需求及项目情况,特设内蒙古靖帆基金、雅安市赋比兴基金等专项基金,因地制宜匹配金融资源,助力地方产业蓬勃发展。以下为中财融商2024年新增备案基金名录:

24年基金(新).png


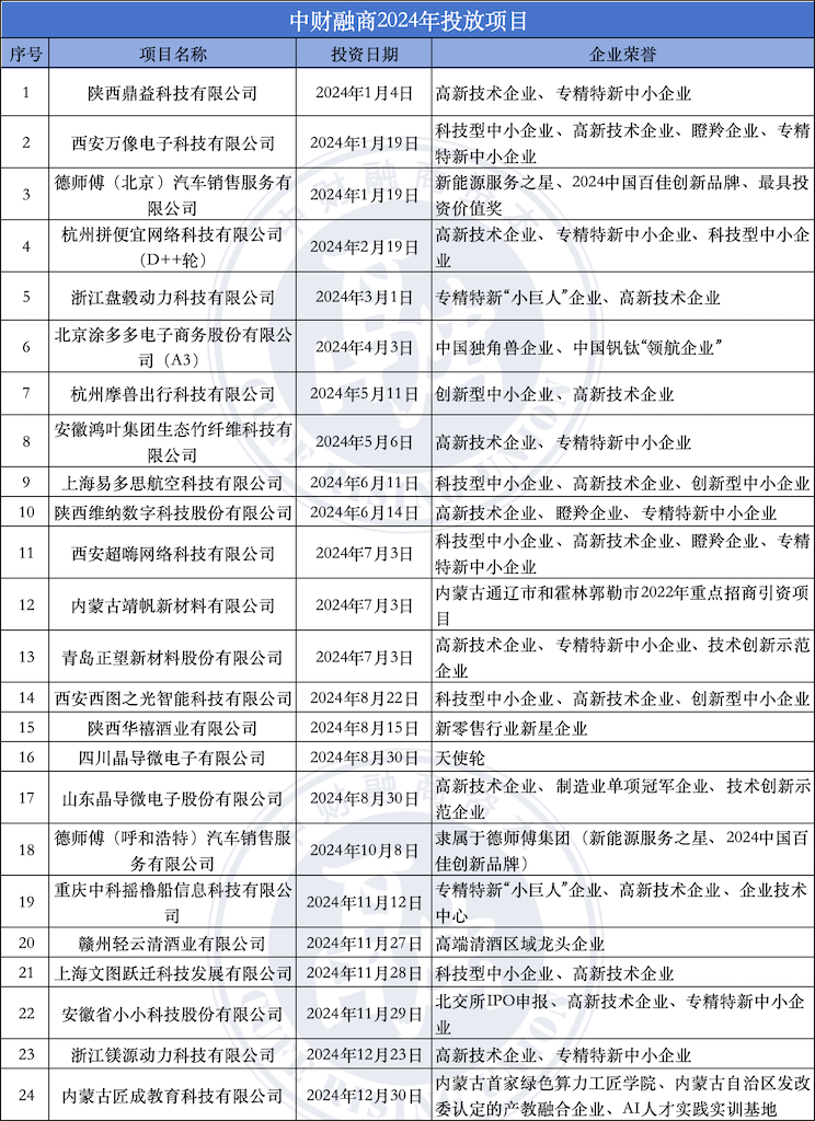
Part 2|投资项目一览

在项目招商方面,中财融商始终关注国家战略导向,全方位支持各地重点产业发展,并根据地方资源禀赋精准匹配优质项目。

2024年,公司成功投放24个项目,覆盖新能源、新材料、智能制造、数字经济、大消费、低空经济等多个科创领域,累计投出金额超10亿元。以下为投放项目清单:

24年项目(新1).png


Part 3|荣誉活动回顾

01 获批成为中国证券投资基金业协会-普通会员

2024年1月25日,中财融商获得中国证券投资基金业协会批准,正式成为该协会的普通会员(会员编码:PT1900032650)。

image.png

02中财融商数字经济事业部正式成立

2024年2月初,中财融商数字经济事业部正式成立。部门以数字经济产业为招商服务方向,目前已与多个数字经济产业园达成运营服务合作意向。未来将进一步开拓延伸业务板块,提供各类特色产业园的运营服务解决方案。

03出席内江高新区2024年Q1招商引资项目签约仪式

2024年3月27日,中财融商董事长冯大任受邀出席由内江高新区举办的2024年第一季度招商引资项目集中签约仪式,达坦能源、航天联志、成都星时代等12个项目签约落地,累计投资规模达108亿元。

image.png

04冯大任出席中央财经大学第12届大樟树论坛

2024年5月18日,中央财经大学第十二届大樟树投资论坛在海口市隆重召开。中财融商董事长、中央财经大学2007级MBA校友、中央财经大学MBA校友会会长冯大任应邀出席,并发表了题为《中国股权投资基金行业LP的现状与发展趋势报告》的演讲。

image.png

05中财融商2024年中总结&基石成员授予大会顺利召开

7月13日,中财融商2024年中总结暨基石成员授予大会在古丝绸之都——西安顺利召开,公司董事长冯大任,高管季成、唐雨冬、李霈霖,高级合伙人檀叙、程雪冰及各事业部负责人共同出席,并对2024年中工作进行汇报交流。

image.png

06中财融商乔迁庆典圆满举行

2024年9月9日,时逢中财融商成立9周年之际,公司运营中心在成都喜迁新址并与全体员工举办了乔迁仪式。新办公楼将承载并引领公司全国业务发展,为合作伙伴和客户提供更加高效、专业的服务体验。

image.png

07陕西科技创新投资联盟为公司颁发“合规运营奖” 

2024年9月13日,中财融商受邀参加2024陕西科创投资生态大会,正式加入陕西科技创新投资联盟,并荣获“合规运营奖”。

08冯大任出席内江市2024年基金招商大讲堂并做专题讲座

9月18日,公司董事长冯大任受邀出席由内江市经济合作局主办的2024年基金招商大讲堂活动,并作为特邀嘉宾对现场130余名招商干部进行了政府产业基金专题分享。

image.png

09中财融商受邀参与央视《赢在AI+》节目

2024年11月2日,中财融商受邀参与央视《赢在AI+》节目,公司高级合伙人檀叙作为地方AI基金管理人参与录制,并担任评委。共同探讨了人工智能在制造、医疗、教育及人形机器人等领域的发展趋势及产业落地机会。

image.png

10受邀出席首届全球低空经济论坛2024年年会

2024年11月27日,中财融商受邀参加首届全球低空经济论坛2024年年会,公司副总裁李霈霖作为本次论坛主办单位中国低空经济联盟的常务理事、政府产业基金管理人代表出席,并发表重要演讲。

image.png

11中财融商入围 “朝阳区首批金融服务矩阵” 团队

12月14日,朝阳区金融服务矩阵发布仪式顺利举行,北京市发改委二级巡视员段艳红,市金融局副局长潘琍,区委副书记、区长吴小杰,朝阳园管委会副主任段飞飞等领导参加。中财融商受邀出席开幕式,并入围 “朝阳区首批金融服务矩阵” 团队。

image.png

12中财融商2024年终会暨2025战略规划会在海南顺利召开

2025年1月5日,“万物向新·聚势而生”,中财融商「2024年终会暨2025战略规划会」在海南省顺利召开。会议围绕公司业务现状、过去一年工作的亮点与不足展开全面剖析,并全面探讨了2025年的战略目标。

image.png

回首2024,中财融商在基金管理、项目投资、行业影响力等方面均取得了不错的成绩。这不仅是对过去一年努力的见证,更是激励团队继续前行的强大动力。展望2025,我们仍将秉持初心、紧跟行业发展趋势,争做政府产业引导基金领域的长期资本、耐心资本,陪伴更多优质企业成长壮大,为国内各地区产业升级和经济发展贡献融商力量!

 
上一篇:冯大任在2025年内江籍在外知名人士和招商引资企业代表新春联谊会的讲话
下一篇:市区联动!包头市两大基金联合投资这家稀土新材料企业